sqlite-web 0.7.2
db.sqlite
Query
Query
_sqlx_migrations
audio_chunks
audio_tags
audio_transcriptions
audio_transcriptions_fts
(v)
audio_transcriptions_...
audio_transcriptions_...
audio_transcriptions_...
elements
elements_fts
(v)
elements_fts_config
elements_fts_data
elements_fts_idx
frames
frames_fts
(v)
frames_fts_config
frames_fts_data
frames_fts_idx
meetings
memories
memories_fts
(v)
memories_fts_config
memories_fts_data
memories_fts_idx
ocr_text
pipe_executions
pipe_scheduler_state
secrets
speaker_embeddings
speakers
sqlite_sequence
sqlite_stat1
sqlite_stat4
tags
ui_events
ui_events_fts
(v)
ui_events_fts_config
ui_events_fts_data
ui_events_fts_idx
video_chunks
vision_tags
Toggle helper tables
audio_transcriptions_...
audio_transcriptions_...
audio_transcriptions_...
audio_transcriptions_...
audio_transcriptions_...
elements_fts_content
elements_fts_docsize
elements_fts_segdir
elements_fts_segments
elements_fts_stat
frames_fts_content
frames_fts_docsize
frames_fts_segdir
frames_fts_segments
frames_fts_stat
memories_fts_content
memories_fts_docsize
memories_fts_segdir
memories_fts_segments
memories_fts_stat
ui_events_fts_content
ui_events_fts_docsize
ui_events_fts_segdir
ui_events_fts_segments
ui_events_fts_stat
Use Shift + Up/Down to navigate recently-executed queries
Execute
Export JSON
Export CSV
SQL Help
delete
expression
index : create
index : drop
insert
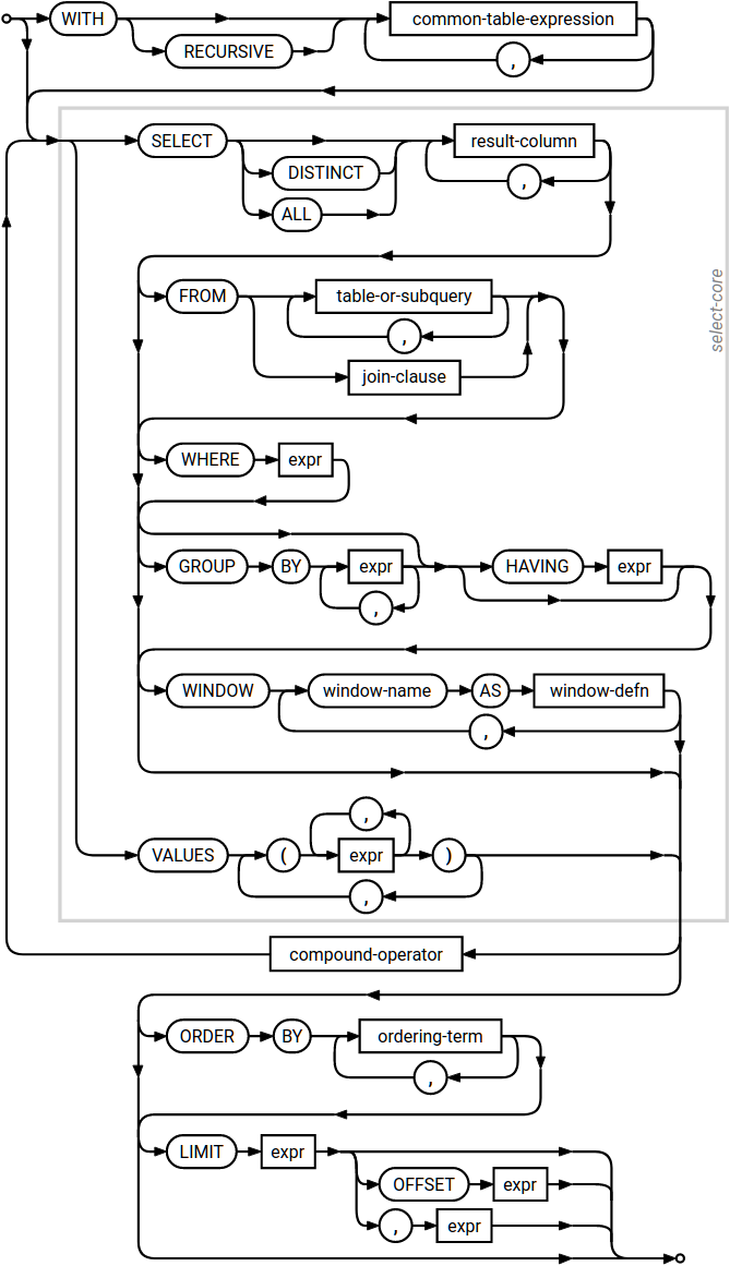
select : advanced
select
table : alter
table : create
table : drop
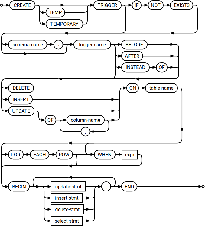
trigger : create
trigger : drop
update
view : create
view : drop
Bookmarks
+
×
Create Bookmark
×